Angebote nach SAP übertragen
Hinweis:
Für die im Folgenden beschriebene Funktion muss das Modul "Anfrage/Angebot nach SAP übertragen" lizensiert sein.
Die eingereichten Angebote können nach SAP übertragen werden. Um Angebote nach SAP zu übertragen, müssen auf dem Registerreiter „Kopfdaten“ der Anfrage die SAP-Integrationsdaten gepflegt sein. Das Feld „Werk“ ist hierbei kein Pflichtfeld, damit Angebote übertragen werden. Angebote und Kontrakte, die ohne ein Werk in SAP angelegt werden, dienen i.d.R. dazu, diese später werksübergreifend nutzen zu können.

Einstellungen auf dem Reiter „Kopfdaten“
Nachdem die SAP-Daten gepflegt und mit der Diskette gespeichert wurden, gehen Sie wie folgt vor, um Angebote nach SAP zu senden:
Öffnen Sie die Anfrage, und wechseln Sie auf den Registerreiter Angebote.
Haken Sie alle Angebote an, die Sie nach SAP übertragen möchten
Klicken Sie auf den Button “Angebot”. Die Angebote werden daraufhin nach SAP übertragen.

Angebote nach SAP senden
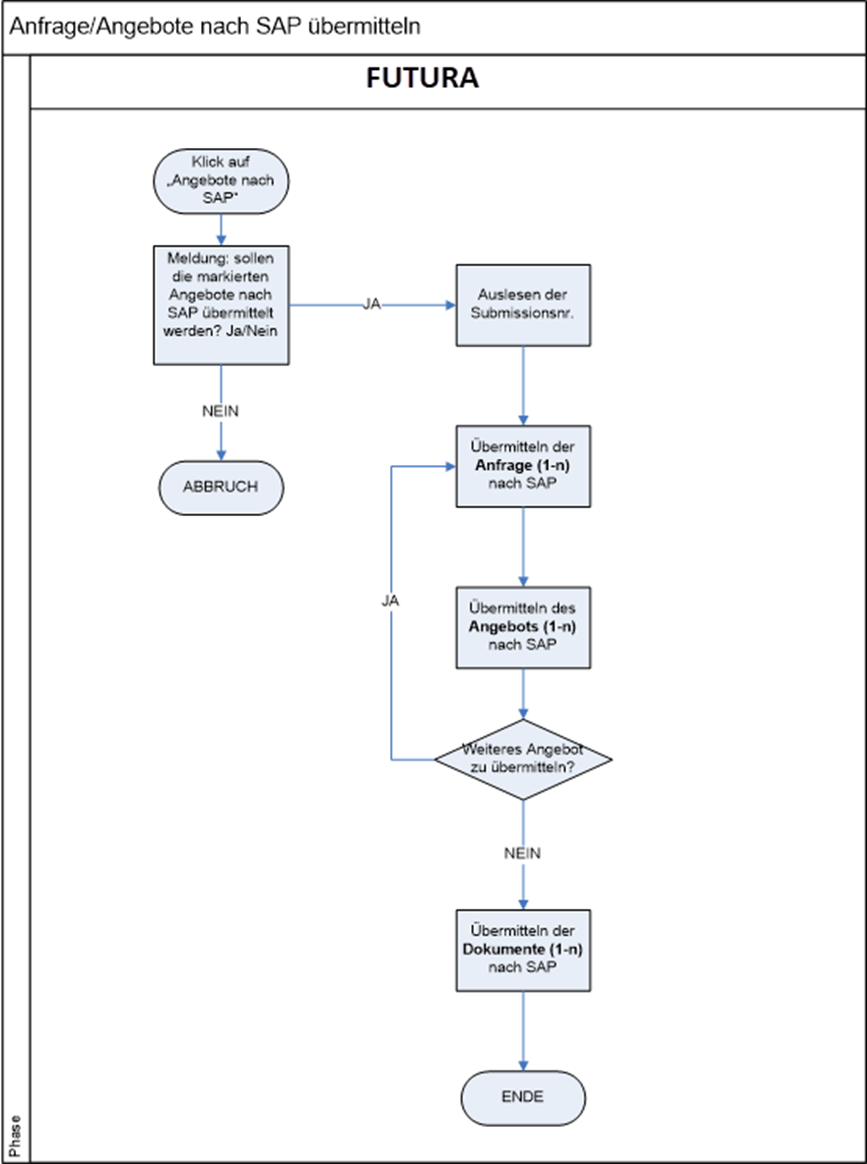
Mit Klick auf den Button „Angebot nach SAP übermitteln“ werden folgende Schnittstellenaufrufe hintereinander durchgeführt.
Hinweis:
Die Informationen in der nachfolgenden Tabelle sind im Monitoring für die Datenübertragung einsehbar. Dieses muss für Ihre Organisation lizensiert und eingerichtet sein.
| Schnittstellenbeschreibung | SAP-Schnittstelle |
Submissions-Nr. aus SAP auslesen | /FUT/NUM_SYNC | |
Anfrage nach SAP übermitteln | /FUT/ASK_CREATE_SYNC | |
Angebot nach SAP übermitteln | /FUT/BID_CREATE_SYNC | |
Dokumente zum Angebot nach SAP übermitteln | /FUT/DOCUMENT_SYNC |
In SAP muss für jedes Angebot eine eigene Anfrage verwaltet werden. Damit nachträglich erkennbar ist, welche Angebote zu einer Ausschreibung gehören, wird in SAP die Submissionsnummer verwaltet. Diese wird mit dem ersten Schnittstellenaufruf in SAP generiert, ausgelesen und auf dem Registerreiter „Kopfdaten“, Bereich SAP-Integration angezeigt:

Bereich „SAP-Integration“ im Registerreiter „Kopfdaten“
Der zweite Schnittstellenaufruf legt für jedes zu übertragende Angebot eine Anfrage in SAP an. Sollen also vier Angebote nach SAP übermittelt werden, so werden zuvor vier Anfragen in SAP angelegt. Die Übertragung erfolgt einzeln, pro Anfrage ein Schnittstellenaufruf. Jede Anfrage erhält eine eigene SAP-Anfrage-Nr., die in FUTURA Engineering pro Angebot angezeigt wird (→ Registerreiter „Angebote“).

Anzeige der Anfragenummer im Registerreiter „Angebote“
Nachdem die Anfrage in SAP erfolgreich angelegt wurde, wird anschließend das zugehörige Angebot übermittelt.
Hinweis zu CPD-Lieferanten:
Hat ein Lieferant in FUTURA Engineering keine Kreditorennummer, so werden Anfrage bzw. Angebot als CPD-Lieferant übertragen.
Achtung:
Zu einem Lieferant kann immer nur ein Angebot nach SAP übermittelt werden. Mehrere Angebote des gleichen Lieferanten sind gemäß SAP-Logik zu einer Submissionsnummer nicht möglich.
Abschließend werden potentielle Angebotsdokumente, die ein Lieferant seinem Angebot zugeordnet hat, nach SAP übertragen.

Übertragungszyklus von Angeboten nach SAP
Beschreibung Fehlerfall:
Läuft die Übertragung einer Anfrage auf einen Fehler, so wird die Übertragung des entsprechenden Angebots übersprungen und die nächste Anfrage wird übertragen. Der Fehler wird auf dem Registerreiter „Angebote“ in den Spalten Sendestatus und Statusmeldung dokumentiert (vergl. Schnittstellen in der LERF)

Beispiel einer Fehlermeldung
Läuft die Übertragung eines Angebots auf einen Fehler, so wird ebenfalls versucht die nächste Anfrage zu übertragen. Der Fehler wird auch hier in den Spalten Sendestatus und Statusmeldung dokumentiert. Die Übertragung der fehlerhaften Aufrufe kann nachträglich erneut über den gleichen Button angestoßen werden.
Beispiel:
Übertragung Anfrage 1 → OK
Übertragung Angebot 1 → OK
Übertragung Anfrage 2 → Nicht OK
Übertragung Angebot 2 → keine Übertragung
Übertragung Anfrage 3 → OK
Übertragung Angebot 3 → Nicht OK
Bei erneuter Übertragung werden folgende Schnittstellenaufrufe in der genannten Reihenfolge angestoßen:
Übertragung Anfrage 2
Übertragung Angebot 2
Übertragung Angebot 3