Transfer quotations to SAP
Note:
For the function described below, the module "Transfer request/quotation to SAP" must be licensed.
The submitted requests can be transferred to SAP. To transfer quotations to SAP, the SAP integration data must be maintained on the "Header Data" tab of the request. The "Plant" field is not a mandatory field for quotations to be submitted. Quotations and contracts that are created in SAP without a plant are used generally to be able to use them later across plants.

SAP integration fields
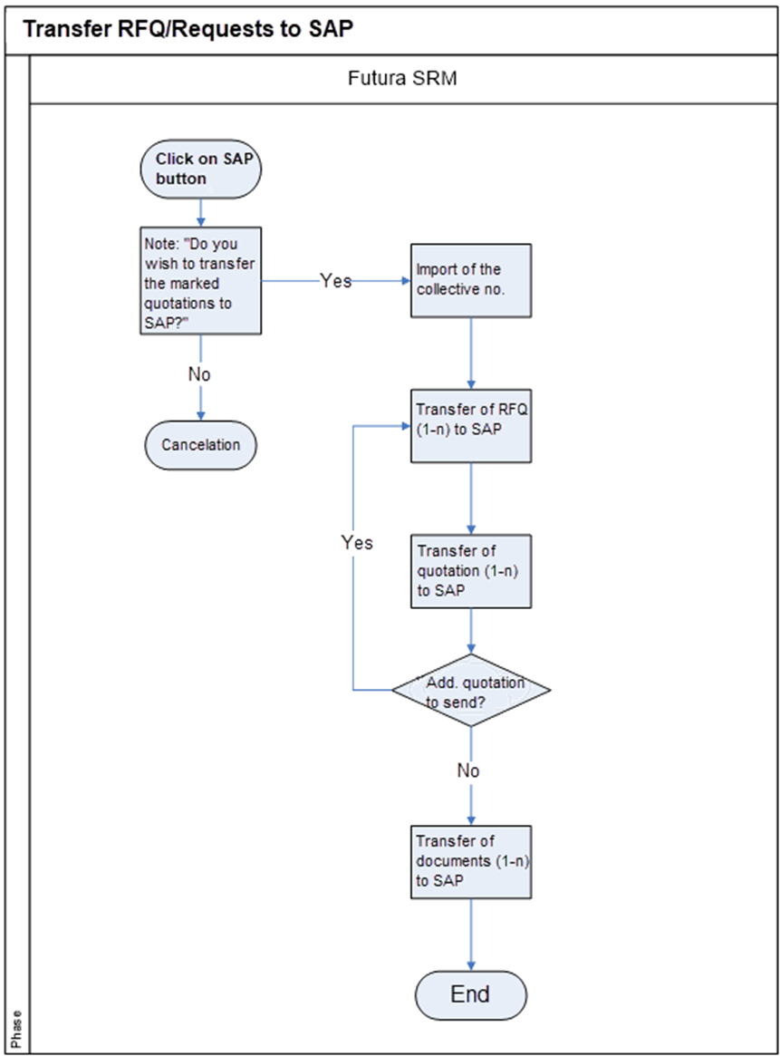
After the SAP data has been maintained and saved with the floppy disk, proceed as follows to send quotations to SAP:
Open the request and go to the Quotations tab.
Tick all quotations that you want to transfer to SAP
Click on the button . The quotations are then transferred to SAP

Send quotations to SAP
By clicking on the button "Send quotation to SAP", the following interface calls are made one after the other:
| Interface description | SAP Interface |
1. | Submission no. Read from SAP | /FUT/NUM_SYNC |
2. | Submit request for SAP | /FUT/ASK_CREATE_SYNC |
3. | Submit quote to SAP | /FUT/BID_CREATE_SYNC |
4. | Submit document for quotation to SAP | /FUT/DOCUMENT_SYNC |
In SAP, a separate request must be managed for each quotation. The submission number is managed in SAP so that it can subsequently be seen which quotations belong to a request. This is generated with the first interface call in SAP, read out and displayed on the "Header Data" tab, SAP Integration area:

SAP Integration area in the "Header Data" tab
The second interface call creates a request in SAP for each quotation to be transferred. If four quotations are to be transmitted to SAP, four requests are created in SAP beforehand. The transfer takes place individually, one interface call per request. Each request receives its own SAP request number, which is displayed in FUTURA Engineering for each quotation (tab "Quotations").

Display of the request number in the tab "Quotations"
After the request has been successfully created in SAP, the corresponding quotation is then transmitted.
Note for one-time customer suppliers:
If a supplier does not have a vendor number in FUTURA Engineering, the request or quotation is transferred as a one-time customer supplier (CPD supplier).
Attention:
Only one quotation can be submitted to SAP for a supplier at a time. Multiple quotations from the same supplier are not possible according to SAP logic for a submission number.
Finally, potential quotation documents that a supplier has assigned to his quotation are transferred to SAP.

Description of the error case:
If the transfer of a request is due to an error, the transfer of the corresponding quotation is skipped, and the next request is transferred. The error is processed on the "Quotations" tab in the columns Send Status and Status Message (cf. Interfaces in the service entry)

If the transfer of a quotation is due to an error, an attempt is also made to transfer the next request. The error is also processed here in the Columns Send Status and Status Message. The transmission of the erroneous calls can subsequently be triggered again via the same button.
Example:
Transfer request 1 → ok
Transfer Quotation 1 → ok
Transfer request 2 → not ok
Transfer Quotation 2 → no transfer
Transfer request 3 → ok
Transfer quotation 3 → not ok
Upon re-transmission, the following interface calls are triggered in the order mentioned:
Transfer request 2
Transfer Quotation 2
Transfer Quotation 3